bwin中文
登录个人中心
无障碍阅读
长者模式
药安早知道
bwin中文
机构
局领导
主要职责
内设机构
直属单位
bwin亚洲
bwin亚洲 指南
bwin亚洲 制度
法定主动公开内容
bwin亚洲 年报
bwin亚洲 申请
工作文件
综合处
政策法规处
药品注册与生产监督管理处
药品流通监督管理处
医疗器械监督管理处
化妆品监督管理处
稽查局
机关党委(人事与老干部处)
药品监管
公告通告
监督检查结果
基层政务公开标准
工作动态
医疗器械
公告通告
监督检查
医疗器械召回
化妆品
公告通告
监督检查
党建党风廉政
药检院(枸杞国检中心)
机构概况
信息动态
检务公开
您现在的位置:bwin中文 >
bwin中文
>
bwin亚洲
>
法定主动公开内容
>
权责清单
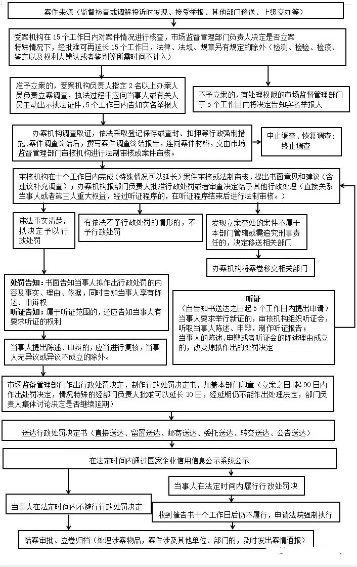
行政处罚程序流程图
信息来源:
稽查局
  | 发布时间:
2022-11-04
药品
一般程序
行政处罚程序流程图
药品
简易程序
行政处罚程序流程图
扫一扫在手机打开当前页
bwin中文-bwin亚洲
电话:(0951)5665663
传真:(0951)6042223
地址:宁夏银川市兴庆区文化东街28号
邮编:750004
备案号:
宁ICP备09000460号-4
网站标识码 : 6400000014
网站声明
网站地图
本网站由bwin中文-bwin亚洲 主办 版权所有
宁公网安备 64010402000815号